
财信网(记者 赵琦薇)距离全年行情收官只剩下两个交易日了,2015年A股市场的表现出乎很多人的预料,包括机构投资者。回顾这一年,“折腾”或许是他们共同的心声。 展望2016年,宏观层面上看,经济转型的大 ...
财信网(记者 赵琦薇)距离全年行情收官只剩下两个交易日了,2015年A股市场的表现出乎很多人的预料,包括机构投资者。回顾这一年,“折腾”或许是他们共同的心声。
展望2016年,宏观层面上看,经济转型的大背景依旧,那么,股市会不会重演今年跌宕起伏的行情呢?新的一年又会出现一些什么新的变数?我们该怎样去进行资产配置和投资选择呢?
大众证券报和财信网记者特别搜集了南方、景顺长城、华宝兴业等十余家公募基金公司和星石投资、高毅资产、重阳投资等私募机构的观点,供投资者参考。
震荡慢牛概率大
从已经发布2016年投资策略的基金公司观点来看,普遍对明年行情持谨慎乐观态度。大多数基金公司均认为明年股市不会再现“疯牛”行情,整体呈现震荡的可能性较大。
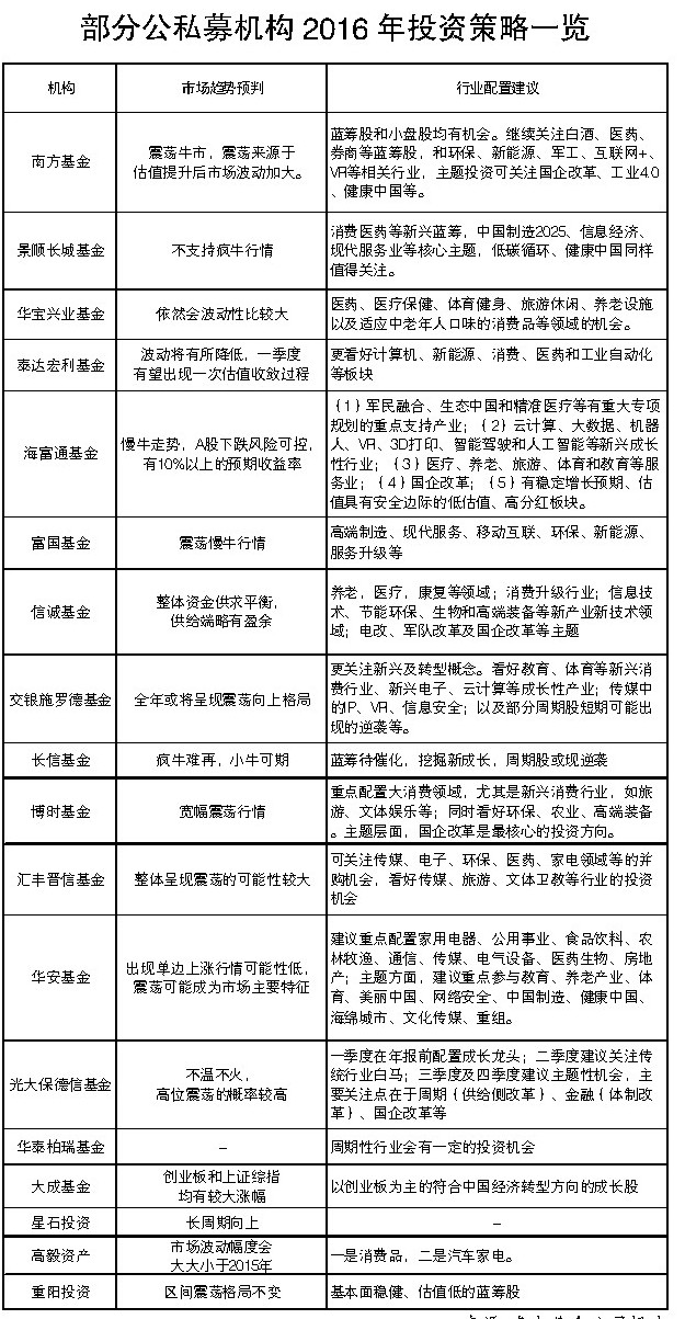
南方基金指出,2016年全年A股市场将逐步实现震荡牛市,震荡来源于估值提升后市场波动加大。
同样认为明年会出现较大波动的基金公司还有华宝兴业基金,公司指出,由于流动性充足,同时股市中大部分股票投资价值不明显,预计2016年股市依然会波动性比较大,建议投资者面对现实,降低投资收益率预期,在低风险收益较低的资产和高风险收益可能较高的资产之间做好平衡、做好资产配置,不要抱着赌博或者侥幸的心态把资产全部押在高风险市场中去搏收益。
值得一提的是,景顺长城、富国、长信等基金公司明确指出明年不会再现“疯牛”行情。
长信基金研究发展部负责人高远指出,由于本轮利率下行使得各种固收类产品的收益率都出现趋势性下降,因此,股票投资在2016年仍有较大吸引力。公司预计2016年资金净流入约为3.3万亿,资金供给大于需求,牛市格局不变;但相比2015年4.4万亿的资金净流入,2016年的资金流入更加缓和。因此,虽然“疯牛难再”,但是“小牛可期”。
布局成长 看好医药
2015年,新兴成长类板块表现出色,孕育出大量的牛股。展望2016年,相当数量的基金机构仍将目光聚焦在与改革、转型相关的新兴行业。
海富通基金在策略报告中明确指出,中国经济的未来和产业持续努力的方向都在新兴成长性行业,因此,这些行业依然会成为股票投资的主流配置。公司建议着重关注十三五规划中的重大产业政策,包括军民融合、生态中国和精准医疗等有重大专项规划的重点支持产业;以及云计算、大数据、机器人(70.180, 0.78, 1.12%)、VR、3D打印、智能驾驶和人工智能等新兴成长性行业。
信诚基金也表示,2016年的投资主线将围绕五个方向:1、人口结构变化,集中体现在养老、医疗、康复等领域;2、消费升级;3、新兴产业和新技术,优选信息技术、节能环保、生物和高端装备等;4、体制改革,如电改,军队改革以及国企改革等;5、传统行业的阶段性配置机会。
记者注意到,虽然新兴成长类板块备受关注,但传统行业同样未被忽视。南方、景顺长城、光大保德信等基金公司都建议关注传统蓝筹的投资机会。其中,光大保德信明确指出,一季度在年报前可配置成长龙头,而二季度则建议转向关注传统行业白马。
记者汇总发现,医药行业几乎被所有基金公司在行业配置建议中提及。其中,华宝兴业明确指出,“十三五”乃至更长时间内,“一新一老”是长期的主题。新,指创新;老,即指应对人口老龄化。“人口老龄化趋势对经济和社会有重大影响,可以挖掘由此带来的医药、医疗保健、体育健身、旅游休闲、养老设施以及适应中老年人口味的消费品等领域的机会。”
私募配置有分歧
统计中记者发现,在对于行业的配置上,私募机构不像公募机构那么一致,而是存在比较明显的分歧。淡水泉投资、重阳投资等比较关注传统蓝筹、行业龙头的投资价值;而展博投资、鼎锋投资、汇利资产等则更偏爱优质成长股。
淡水泉投资认为在经济继续面临下滑压力的背景下,市场将迎来中长期投资风格的转换,高品质的优质龙头企业将得到重估,将集中布局4G、节能环保等景气超预期领域、健康医疗领域和周期性成长资产。重阳投资也认为基本面稳健、估值低的蓝筹股的配置价值将会被市场认可,建议重点关注有预期差的、受益行业整合的传统行业公司,战略性关注受益经济反弹的强周期行业龙头公司。
不过,展博投资则认为,虽然短期内资金偏好可能转向大盘蓝筹,但由于增量资金进场较慢、蓝筹股并不便宜,此偏好持续的可能性不大。公司更看好符合经济转型和国家政策大力扶持、景气度上行确定性高的新兴产业,如智能先进制造、新能源、生物医疗等。汇利资产也认为代表改革、创新的新兴战略产业才是中国经济的未来。值得精选的结构性机会仍集中在转型和改革的领域,如医疗服务、TMT、文化传媒、环保、智能制造、新能源汽车、新材料等行业。

监督方式防骗必读生意骗场亲历故事维权律师专家提醒诚信红榜失信黑榜工商公告税务公告法院公告官渡法院公告
个人信用企业信用政府信用网站信用理论研究政策研究技术研究市场研究信用评级国际评级机构资信调查财产保全担保商帐催收征信授信信用管理培训
华北地区山东山西内蒙古河北天津北京华东地区江苏浙江安徽上海华南地区广西海南福建广东华中地区江西湖南河南湖北东北地区吉林黑龙江辽宁西北地区青海宁夏甘肃新疆陕西西南地区西藏贵州云南四川重庆